Welcome VS Planetists and all audio diy'ers

Dedicated to one of the former gurus of the VS Planet...SlowBlow

(whereabouts unknown)...(Since found but lost again)...(& found again! So Glad!)

An Amazing Sounding 2-channel Microphone preamp

based on the 5687 tube, Lundahl trannies and Sexy Sifam Meters



To download the original schematics of Slowie's Mic PreAmp click here  (346k)

Some of the original notes on the project are  parts list  , here &  here (Word format) (35k) (26k) (34k)

To download rf9000dcy's transformer analysis (.pdf) click here (16k)



and after the few bugs we found have been squashed...

To download my modified schematics (2 hi-res jpg's zipped) click here   (170k)

To have a look at my modified lo-res schematics click Power Supply & Preamp (16k) & (35k)



Also, search the VS-Planet 1680 Project Area archives from around Jan. 02
to the current date for all the ideas & inspiration for this project.


Pictures of a work in progress
       
       
       


last updated 04/30/11 --- many links are obsolete - Good Luck - Don Hicks

You are visitor:


<>

So you know, this SlowBlown 5687 Microphone Preamp sounds gorgeous!
Slowie...how 'bout those compresser & eq prints? (I think he has them now, I need to build an EQ!)
My friend Ole has a web site dedicated to some fine audio transformations here

 

Here's some notes about the SlowBlow project

 

The pre is quite flexible. Yes, a 5-10% lower voltage on the B+ (common term for the high voltage pwoer supply) would not make it worse. You might get a dB or two lower headroom, but the pre allready got LOADS of headroom, so in practice you won't notice it.

While the pre only needs 20mA to run, one should never use such a low current. Also the big caps suck up a lot of current when turned on. They might strip the trannie, allthough the series resistor and choke will take some of the current inrush.

It's a very clean sounding pre. You won't get much of that distorting *tube flavour* that the cheaper pres give. But it's tube awrite. It's got a very dynamic nature free of electronics artifacts.

When using it, it gives me that emotional impact I crave for.

But again, it's so subjective. Some folks might think it sucks. Some folks think Neve, Neumann, anything with tubes, 2" tape etc suck. That's jus the way it is.

I don not think the pre sounds like anything though. I'ts on it's own. It's not my style to make copies of anything. I trye to be innovative.

Ohh.. damn. I re-read your post. Yes, B+ 5-10% over _could_ do some harm. Not for the tubes but all the caps. Use 450V caps all the way through and you're safe. And yes the headroom will go UP a bit!

        

Just to make sure I was asking for the 'right thing', this is what I sent to PCTransformers:

We have a hobbiest group interested in getting a price quote for a custom chassis mount transformer. US voltage on the primary side, with three secondary windings rated at 230V 200ma, 12V 3A, and 50V 100ma respectively. The 50V could be a CT off the 230V if this would help control costs. We are looking at approximately 10 in quantity. This is going to be used in a tube based microphone preamp project.

OK Slowie?

 

 

You got it correct, 'cept I'll add that the 50V should not be a CT, just a regular independent secondary.

If the primary is BOTH 115V & 230V us euros can use it too. Just tell 'em we need both. It will make it cheaper to get ten trannies with both 115V & 230V primaries, than five of each.

No need to mess with the B+ when we can get our trannies just as we want, so;..

Primary : 115V & 230V

Secondary 1 : 230V 200mA

Secondary 2 : 12V 3A

Secondary 3 : 50V 100mA

Ask them about potting, a screen & mounting hardware too (if needed).

I messed around with the pre on paper last nite and we might be able to ramp up the B+ to as much as 450V. But I want TubeCAD before I say 'gogo'..

Should be here soon.

Anyway, the only critical components ('cept ALL the caps. They need to be 500V for 450V B+) are the two resistors between each tube. No big deal to change.

On 'paper' the gain is 37dB. 22dB with the first tube, 15dB with the second. The transformer yields another 13,5dB. So it's about 50dB in total. Higher gain is possible, up to 70dB, but I don't recommend that.

PSUs is where it's at!

I don't recommend blowin' a lot of money on tubes. Mic trannies and signal caps is where it's at. It's also the most costly items.

Besides, just because it's Telefunken, RCA, GE, Sylvania or whatever that don't actually say a lot 'bout sound quality. It's also highly dependant of what circuitry you drop 'em in.

My pre will sound EXELLENT with off the shelf tubes.

 

 

Yes, if you use a custom transformer, like the one Richard Hill suggests, there is some changes. The three power supplies, the High Voltage, the Heater & the Phantom Power EACH have their own power transformer in my schematic. If you use a single transformer, you DON't have to use the seperates. Everything else, AFTER the transformer parts on the schematics remains the same.

 

Glad you liked the schematics!

Yes, the preamp - as shown in my schematics - will operate just beatifully.

There's really no need for tweaking, allthough the two resistors and two caps for each tube can be optimized for various tubes and gain ranges. It's really cheap parts, a few dollars, so a later modification is easy and cheap.

You actually don't have to follow my scheamtics precisly. It's highly tweakable and you can do whatever you fancy. I do recommend sticking to the actual preamp schematic and using the same resistor/cap values, but tweak all that you want in the PSU. Just as long as you know what you're doing..

I have a pre *like this* working, allthough the PSU is quite different, with independant power transformers for each tube, triple LC smoothing for each tube, seperate heater regulator for each tube, some circuits for ramping up the B+ and sealed gold relays for all audio switching. All in a 8U box.

The pre is using custom Sowter mic trannies, but I took out the actual pre, made the PSU I suggested in the schems and tried it with Lundahl trannies. So I do know how it sounds when build, just as I described. And yes, there's a sonic difference between the two versions. But the loaded one doesn't sound better, just different. Seems a bit more stable under heavy dynamics, but the pre I suggested here is allready exellent in that aspect.

I don't have schems for the loaded version, but it would probably cost a couple of grand in parts alone. Probably a lot more with the enclosure etc. I'm using very large (like two packs of cigarettes) oil filled caps in the signal path which I bought in Rumania some years ago.

Personally I like oil caps better than polypropylene caps, and if you can locate some, try 'em. They have a some what 'darker' sound that polys, that seems 'faster' and 'cleaner' to me. I just think the oils makes a voice etc. more 'palpable'..

Same thing with the Lundalhs vs Sowter. Lundahls are really clean sounding, Sowters a little 'fatter'.

My plan was to suggest a DIY tube pre with a VERY clean and VERY dynamic sound, free from electronic 'artifacts' and miles away from the ART/dbx *toob* shit. But not as coloured as old Telefunkens.

I think this pre simply lets a shitload more musical details through.

I'd be quite interested in knowing what type of caps, resistors, pots etc you choose.

I don't like black 19" rack boxes at all. I buy surplus scientfic gear from the 50's/60's & 70's and yank out all the stuff inside and put my pres etc in. But that's me. I'll send some pics to Chris and he can put 'em up. Got this single channel pre with a 80 pound 5U PSU that looks pretty funky.

Would VU meters be of interest? www.sifam.com

 

http://www.meterdistributor.com/SIFAM/SIFAM%20Pg2.htm

http://www.pctransformer.com/pct-frames/pct-frame.htm

http://www.diyparadiso.com/

http://www.halfin.com/

 

The suggested transformer will drive TWO channels ONLY. The high voltage and the phantom power will actually be able to drive ten channels, but the high current heater voltage is only specced for two channels.

 

I do not recommend the output trannies. Nothing to with price. The sound will be a little bit cleaner without 'em. There's no need to go balanced into the VS or any other peice of gear.

A lot of the parts can be found cheaply, like the big caps in the high voltage PSU, the power transformers and the signal caps. Actually all the expensive parts. Arnold @ Demostenes have VERY reasonable prices for tubes'n'caps. Also try  http://www.triodeelectronics.com/

http://www.triodeelectronics.com/  

http://www.tubesandmore.com/

http://www.tubesandmore.com/

You'll probably have this preamp for like 30 years. I doubt that shit ass ART Tube MP will last even a tenth of that. It's a good investment I think.

Yeah, go to any surplus electronics place and you can find a lot of the parts cheap. I do that myself. I'm not a millionaire. Quite the opposite.

You can't find the Lundahl mic trannies cheap though. And they're essential.

A compressor is not really for the faint hearted and unexperienced. Also it'll be bloody expensive. But I'm working on it. Expanders suck. Gates suck. Eqs don't.. *hint hint*

I think I wrote how many channels each PSU can handle, but it's about 10 for the high voltage, 2 for the heater and 50 for the phantom. The heater power supply can easily be upgraded to say 10 channels.

Well, it's always difficult to compare.

When you get above a certain quality level, it's a matter of taste and what suits a given task.

*A certain quality level* in this case means I believe it's better than any ART, DBX (even the Blue series), HHB/TLA. It's more in the Manley, Avalon, DW Fearn league. It may not look like one (that is all up to you folks!), but it sure is up there.

It's a very clean sounding pre. You won't get much of that distorting *tube flavour* that the cheaper pres give. But it's tube awrite. It's got a very dynamic nature free of electronics artifacts.

When using it, it gives me that emotional impact I crave for.

But again, it's so subjective. Some folks might think it sucks. Some folks think Neve, Neumann, anything with tubes, 2" tape etc suck. That's jus the way it is.

I don not think the pre sounds like anything though. I'ts on it's own. It's not my style to make copies of anything. I trye to be innovative.

The non XL version, 61$, is the same as the XL 'cept the XL got 40% higher headroom. Now the standard version got plenty of headroom so one could do with that one.

Lundahl trannies are very transparant. They don't sound like much. If you want a more *vintage* sound, something like a Jensen 115 is better. I think that sucker is 90$! though.

I prefer Sowters to Jensens and they're very reasonable. Check out   HYPERLINK "http://www.sowter.co.uk./" \t "_blank"  http://www.sowter.co.uk./  

I'll be looking for some other trannies as well, but this is _not_ a place to go cheap. Buy cheap tubes, caps etc, but not trannies...

Actually, the Sowters just don't _do_. I think in some ways they're better than Lundahl. I opted for a Lundahl because they're the cleanest trannies I know of. I wanted to offer you Planet folks a real clean pre.

The Sowters are more in the Neve/API style. Fatter, dirty bottom.

I'm using custom Sowters in the pre I'm gonna launch in a few months. I've build a few prototypes with a friend, got some serious money backup, a dealer.. the lot. Where now contacting various companies in DK for metalwork etc. It's probably gonna land in the 3,5K$ range. And no, we're not making a lot of money!

Sifam has got some even cooler meters, but they're not on their website. They're the ones on the Peavey tube comp (which is mounted behind the faceplate and thus not looking as kool) & the TLA VTC tube desk. They're 'bout 27£ in the UK.

True VU meters, like that one, are bloddy expensive. No extra circuits are needed, just hook 'em up on the output.

Chris, I can send some pics of my pres for inspiration if you like.

David.. hmm, I'd rather make an external A/D, than stickin' a chip inside the pre. Another project for us. I'm thinking 'bout puttting one of my passive inductor eqs online as well. And then there's that compressor we need sorting out.

 Here they are;   

http://www.meterdistributor.com/SIFAM/

 

  HYPERLINK "http://newsletter.planetanalog.com/cgi-bin4/flo?y=eF2Z0ByKGR0tJ0BWO40Ak" \t "_blank"  http://newsletter.planetanalog.com/cgi-bin4/flo?y=eF2Z0ByKGR0tJ0BWO40Ak    ???

 

  HYPERLINK "http://www.tubesandmore.com/" \t "_blank"  http://www.tubesandmore.com/

 

Boo, those are fine. I don't think Tele makes (or made as it is today) 5687. Could be wrong. They're not physically different as such, but all Telefunken tubes have that little square/diamond on the base between the pins (hehe, makes me think of something..)

If not, they're fake. Yes, with that silly price there's quite a few fake Teles around. It may say Telefunken on the glass, but no square=no good.

I don't recommend blowin' a lot of money on tubes. Mic trannies and signal caps is where it's at. It's also the most costly items.

Besides, just because it's Telefunken, RCA, GE, Sylvania or whatever that don't actually say a lot 'bout sound quality. It's also highly dependant of what circuitry you drop 'em in.

My pre will sound EXELLENT with off the shelf tubes.

Tubeman has this tube   HYPERLINK "http://www.tubeman.com/item26.htm" \t "_blank"  Here

Older Black Plate Stock

Yarz, oil caps are seriously expensive! That's why a bought some in Rumania on holiday some years ago. Also bought some tubes there. They didn't cost _anything_, but it was shortly after the end of the dictator regime and there was military everywhere. I had some serious problems getting the stuff through 'customs' (which was a military base). My folks didn't find that experience funny at all.. haha..

The ones I got out was Cornell Dublier (sp?) types, probably from the 60's, but they're measured right up to spec. They last forever. Those types (they we're 12yF/600V 'bought a pound each!) are not made anymore. They're also filled with something very deadly shit. Don't blow a cap like that!

Somtimes they do show up surplus/secondhand/new old stock and I would ask places like Antique, Triode Electronics, Angela etc.

Today, I use Jensen (danish brand - got nothing to with Jensen transformers) oil caps. They look a bit like regular caps. The Parts Connection (of Sonic Frontier fame) used to sell 'em, but they just stopped that whole department. They specialized in tube and parts. They're canadian and they might have some stuff left.

Jensen don not sell caps to end users, I get them trough my freinds company and we're currently testing some custom prototypes they have made for us. They are pretty damn expensive though.

I'll search the net and try to find some usable items. But they are really expensive.

I'll also look for some suitable poly caps. Solen caps are quite good and pretty reasonable in price.

Preamp Signal Part List:

R1 6k81 0,1% 1/4W metalfilm

R2 6k81 0,1% 1/4W metalfilm

R3 1k0 1% 1/2W metalfilm

R4 1k0 1% 1/2W metalfilm

R5 1k0 1% 1/2W metalfilm

R6 1k0 1% 1/2W metalfilm

R7 1k2 1% 1/2W metalfilm

R8 1k2 1% 1/2W metalfilm

R9 47k 1% 1/2W metalfilm

P1 100k linear potentiometer

C1 47yF 400V electrolythic cap

C2 1yF 400V polypropylene cap

C3 1yF 400V polypropylene cap

C4 47yF 400V electrolythic cap

C5 1yF 400V polypropylene cap

C6 10yF 400V polypropylene cap

C7 100yF 25V electrolythic cap

C8 1yF 63V polypropylene cap

C9 100yF 25V electrolythic cap

C10 1yF 63V polypropylene cap

TR1 Lundahl LL1538XL

V1 ECC82 + chassis socket

V2 5687 + chassis socket

 

Notes on operation & construction:

The schematic shows one channel. It's a dual SRPP (Shunt Regulated Push Pull) design with the gain potentiometer between two stages and a transformercoupled input (DI & balanced output optional). The preamp should be build as seen on the schematic. Mount the two grid resistors, R3 & R6 close to the tube sockets to prevent oscillation. Be sure to note the polarity of the electrolythic capacitors and tubes. There's a central grounding point *A* and ONLY here should it be connected to the metal chassis/enclosure. The grounding points from the three powersupplies, in/output jacks/XLRs should also be connected here.

Note the input transformer should be wired as seen on Lundahl's website at 1:5 ratio.

  HYPERLINK "http://www.lundahl.se" \t "_blank"  www.lundahl.se  

 

 

 

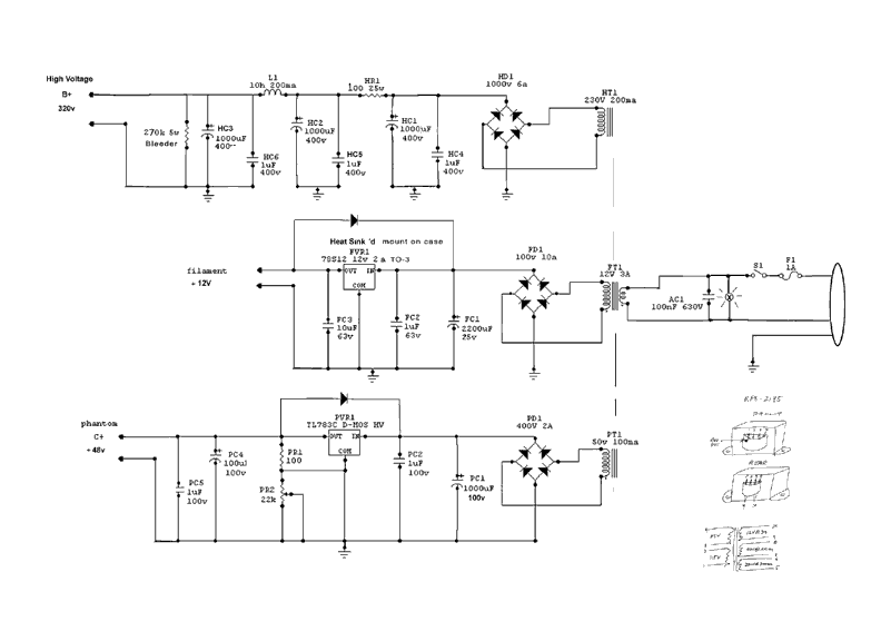
High Voltage Part List:

R1 100r 25W wirewound

R2 1k 25W wirewound

C1 1000yF 400V electrolythic cap

C2 1000yF 400V electrolythic cap

C3 1000yF 400V electrolythic cap

C4 1yF 400V polypropylene cap

C5 1yF 400V polypropylene cap

C6 1yF 400V polypropylene cap

RL1 12V Relay see text

L1 10H 200mA Choke

Tr1 230V 200mA (115VAC input in the US, 230VAC in the EU)

D1 1000V 6A Diode bridge rectifier

Notes on operation & construction:

The high voltage powersupply is a passive CRCLC design with a very high energy reserved stored in the main caps. The two resistors, R1 & R2, will get a little hot in operation but you don't need to take any precations. They're more than over rated for the job. The relay, RL1, discharges the power supply through R2 when the power is turned off. This is to prolong tube life and for safety reasons. The high voltage power supply can hold it's charge for days. The coil in the relay is powered by the 12V heater power supply. The contacts in the relay must be rated at least for 250V/5A. The powersupply will easily drive up to 10 channels.

 

 

Heater Part List:

C1 2200yF 25V electrolythic cap

C2 1yF 63V polypropylene cap

C3 10yF 63V polypropylene cap

RL1 12V relay see text

TR1 12V 3A (115VAC input in the US, 230VAC in the EU)

D1 100V 10A Diode bridge rectifier

VR1 78S12 12V 2A Voltage regulator

Notes on operation & construction:

The heater power supply is a voltage regulated design. C2 & C3 must be mounted close to the voltage regulator VR1. The regulator MUST be cooled with a suitable heat sink. The relay, RL1 discharges the high voltage powersupply during power off. Only one realy is needed, but I listed it twice; in the part lis above and in the high voltage powersupply part list. When the relay is activated the contacts must DISCONNECT from R2 in the high voltage power supply.

 

Phantom Part List:

R1 270r 5% 1/2W

R2 22k Trimmer

C1 1000yF 100V electrolythic cap

C2 1yF 100V polypropylene cap

C3 1yF 100V polypropylene cap

C4 100yF 100V electrolythic cap

C5 1yF polypropylene cap

TR1 50V 100mA (115VAC input in the US, 230VAC input in the EU)

D1 400V 2A Diode bridge rectifier

VR1 TL783C D-MOS High voltage regulator

Notes on operation & construction:

The phantom power supply is a highly stable well regulated voltage regulator design. Adjust the output voltage to around +48V (+/-1V) measured at *C* & *A*. It's not neccesary to cool the regulator like in the heater power supply. If you want to be able to switch the phantom power on/off, insert a switch between *C* in the phantom schematic and *C* in the preamp signal schematic. Do this for each channel. This power supply will happily drive up to 50 channels/preamps

 

 

 

AC Input Part List:

C1 100nF 630V film cap

L1 Lamp (115VAC in the US, 230VAC in the EU)

F1 Fuse slowblow (1A in the US, 500mA in the EU)

SW1 Power switch

Notes on operation & construction:

This is where the AC conncetions from the three transformers come together. Mount C1 straight across the switch. The switch should be able to handle at least 4A at 115/230V. Use what ever lamp you fancy.

 

 

 

 

 

 

 

 

 

DI Input & Balanced Output Part List:

R1 6k81 0,1% 1/4W metalfilm

R2 6k81 0,1% 1/4W metalfilm

R3 1k0 1% 1/2W metalfilm

TR1 Lundahl LL1538XL

SW1 See text

TR2 Lundahl LL1577 Note! I forgot to name it on the schem.. grrr!

Notes on operation & construction:

The DI input looks pretty much like the input section of the preamp signal schematic 'cause that's what it is. This means that you should NOT buy another Lundahl LL1538XL trafo, resistor etc. You just need a high quality dual pole switch, SW1, that's all. The DI input is a high impedance input for gt, bass, keys etc. You can add this feature to one or to all channels.

The balanced output is made with another high quality Lundahl transformer. I do not think this feature is necesary though.

 

 

 

Connections & Voltage Reference List:

A 0V Chassis ground

B +320V

C +48V

D Input +, pin 2 on XLR

E Input -, pin 3 on XLR

F Output, tip on 1/4" jack

G AC 115V/230V (US/EU)

H AC 115V/230V (US/EU)

I AC Connection to mains 115V/230V (US/EU)

J AC Connection to mains 115V/230V (US/EU)

K +12V

L DI Input +, tip on 1/4" jack

M DI Input 0, ring on 1/4" jack

N Balanced Output +, pin 2 on XLR

O Balanced Output -, pin 3 on XLR

 

 

 

 

 

 

 

 

 

General notes on construction:

Print out the schematics and take a close look at them. I chose to make seperate schematics for each block of operation. I only did this for simplicity. You'll notice I specify a seperate transformer for each of the three powersupplies. It's actually not necesary to use individual ones and should you desire to get a single one custom made, it would be a neat solution. You might be able to find a suitable transformer for both the high voltage and heater supply quite easily. Then all you need is a small transformre for the phantompower part.

I don't recommend making pcbs (printed cicuit boards) for this project. Use point to point wiring. The high voltage power supply part consists mostly of big capacitors, transformers and chokes. You can mount all thse parts directly in the enclosure with suitable mounting parts. The phantom and heater power supply can be constructed on a peice of VERO board. The relay can also be put there. Use strips for mounting the rest of the preamp signal parts. Take a look into an old tube guiter amp and you'll know what I mean. You can mount the tube sockets on a pice of metal.

The actual enclosure must be at least 2U (88 height) & 250mm deep for two channels. You might be able to put in four channels but don't count on it. Note, you'll also need parts like knobs for the gain potentiometers, a bunch of screws, wire, XLR/jacks etc which is not listed above.

Where to get the parts:

Microphone (and balanced output) transformers;

  HYPERLINK "http://www.lundahl.se" \t "_blank"  www.lundahl.se  

Either direct or through a distributor.

Chokes, resistors, polypropylene/electrolythic capacitors, tubes and tube sockets, strips for mounting components etc;

  HYPERLINK "http://www.demostenes.no" \t "_blank"  www.demostenes.no  (click on the US flag).

Arnold is highly recommended, quite cheap, even if you need to get all the stuff shipped to the US. High quality tubes and components at no bull prices.

 

 


To leave me a message about this project, you can find me  here

Visit my humble home recording studio here

Last time I looked, Ole Frost Berry is here



 

1&1 is the preferred web hosting service for Hicks Organ Service. Check them out below







<>